9月26日,最高人民法院发布《最高人民法院关于内地与香港特别行政区法院就仲裁程序相互协助保全的安排》,该安排作为司法解释将于10月1日生效施行。此系内地首次签署向其他法域仲裁程序提供保全协助的文件。
香港回归以来,内地与香港人员交往日益频繁密切,经贸合作不断拓展深化,由此产生了数量日渐增多、类型日益多元的两地互涉法律纠纷。深化两地之间司法协助、发挥仲裁在化解纠纷中的重要作用、加强两地在仲裁领域的合作、健全司法对仲裁的支持和监督机制,是大势所趋、人心所向,也是为粤港澳大湾区建设提供更高质量司法服务和保障的必然要求。最高人民法院与香港特区政府律政司2018年6月启动《仲裁保全安排》的磋商。双方历经三轮会面磋商、数百次沟通、数十次资料交换,在坚持“一国”原则、尊重“两制”差异的基础上,将互信合作、造福于民的原则理念转化为具体的、可实际操作的制度规范,于2019年4月2日签署《仲裁保全安排》。
《仲裁保全安排》的总体思路是在保全方面将香港仲裁程序与内地仲裁程序类似对待,允许香港仲裁程序的当事人向内地人民法院申请保全;同时,内地仲裁程序的当事人亦可向香港特区法院申请强制令以及其他临时措施。该安排对保全的范围、香港仲裁程序的界定、申请保全的程序、保全申请的处理等作了全面规定。《仲裁保全安排》施行后,两地法院将可通过预防性救济措施的相互协助促进仲裁裁决的顺利执行,更加有效地维护当事人的合法权益。
据最高人民法院相关负责人介绍,《仲裁保全安排》生效施行,是支持香港发展法律服务业和建设亚太区国际法律及争议解决服务中心的务实举措,是“一国两制”方针下开展更加紧密的区际司法协助的具体体现,是为落实“一国两制”方针、丰富“一国两制”实践贡献的司法智慧。
《仲裁保全安排》在香港亦将于10月1日生效。
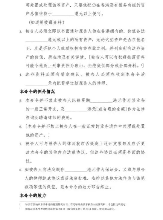
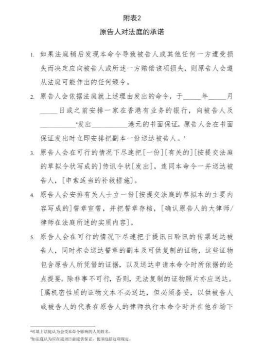
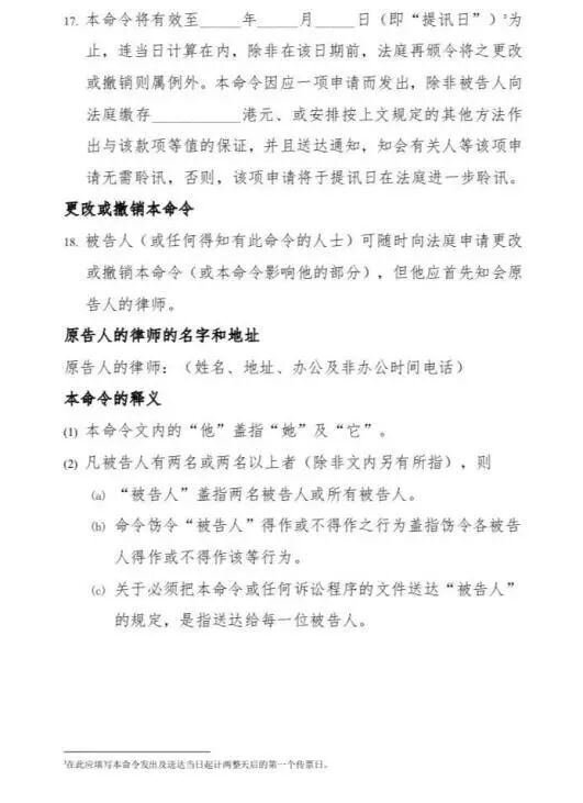
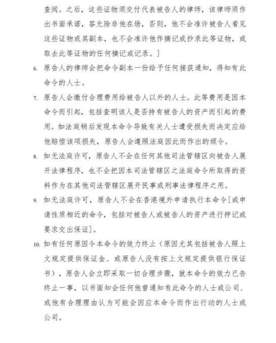
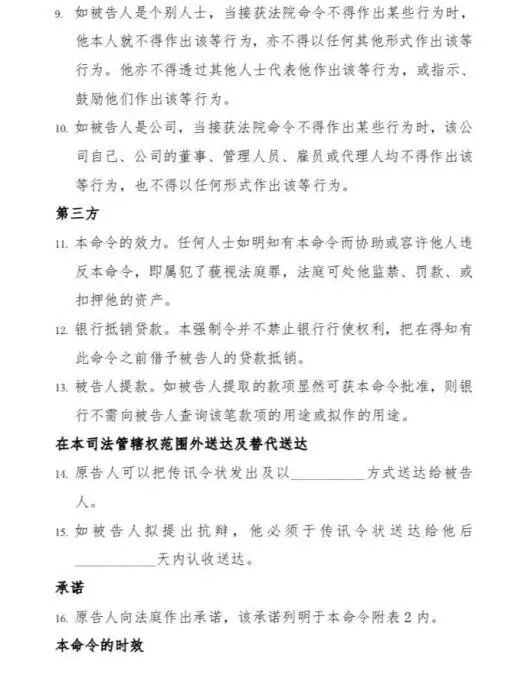
中华人民共和国最高人民法院公告 根据《中华人民共和国香港特别行政区基本法》第九十五条的规定,最高人民法院与香港特别行政区政府经协商,达成《关于内地与香港特别行政区法院就仲裁程序相互协助保全的安排》(以下简称《安排》),并于2019年4月2日签署。本《安排》已于2019年3月25日由最高人民法院审判委员会第1763次会议通过,现予公布。根据双方一致意见,本《安排》自2019年10月1日起生效。 最高人民法院 最高人民法院 根据《中华人民共和国香港特别行政区基本法》第九十五条的规定,最高人民法院与香港特别行政区政府经协商,现就内地与香港特别行政区法院关于仲裁程序相互协助保全作出如下安排: 第一条 本安排所称“保全”,在内地包括财产保全、证据保全、行为保全;在香港特别行政区包括强制令以及其他临时措施,以在争议得以裁决之前维持现状或者恢复原状、采取行动防止目前或者即将对仲裁程序发生的危害或者损害,或者不采取可能造成这种危害或者损害的行动、保全资产或者保全对解决争议可能具有相关性和重要性的证据。 第二条 本安排所称“香港仲裁程序”,应当以香港特别行政区为仲裁地,并且由以下机构或者常设办事处管理: 以上机构或者常设办事处的名单由香港特别行政区政府向最高人民法院提供,并经双方确认。 第三条 香港仲裁程序的当事人,在仲裁裁决作出前,可以参照《中华人民共和国民事诉讼法》《中华人民共和国仲裁法》以及相关司法解释的规定,向被申请人住所地、财产所在地或者证据所在地的内地中级人民法院申请保全。被申请人住所地、财产所在地或者证据所在地在不同人民法院辖区的,应当选择向其中一个人民法院提出申请,不得分别向两个或者两个以上人民法院提出申请。 第四条 向内地人民法院申请保全的,应当提交下列材料: 第五条 保全申请书应当载明下列事项: 第六条 内地仲裁机构管理的仲裁程序的当事人,在仲裁裁决作出前,可以依据香港特别行政区《仲裁条例》《高等法院条例》,向香港特别行政区高等法院申请保全。 第七条 向香港特别行政区法院申请保全的,应当依据香港特别行政区相关法律规定,提交申请、支持申请的誓章、附同的证物、论点纲要以及法庭命令的草拟本,并应当载明下列事项: 第八条 被请求方法院应当尽快审查当事人的保全申请。内地人民法院可以要求申请人提供担保等,香港特别行政区法院可以要求申请人作出承诺、就费用提供保证等。 经审查,当事人的保全申请符合被请求方法律规定的,被请求方法院应当作出保全裁定或者命令等。 第九条 当事人对被请求方法院的裁定或者命令等不服的,按被请求方相关法律规定处理。 第十条 当事人申请保全的,应当依据被请求方有关诉讼收费的法律和规定交纳费用。 第十一条 本安排不减损内地和香港特别行政区的仲裁机构、仲裁庭、当事人依据对方法律享有的权利。 《最高人民法院关于内地与香港特别行政区法院就仲裁程序相互协助保全的安排》的理解与适用 2019年3月25日,最高人民法院审判委员会第1763次全体会议讨论并通过了《关于内地与香港特别行政区法院就仲裁程序相互协助保全的安排》(以下简称《仲裁保全安排》)。2019年4月2日,最高人民法院副院长杨万明和香港特区政府律政司司长郑若骅分别代表两地在香港签署《仲裁保全安排》。经双方协商,该安排拟于2019年10月1日在两地同时生效,且在内地将以司法解释的形式发布。这是自香港回归祖国以来,内地与香港商签的第七项司法协助安排,也是内地与其他法域签署的第一份有关仲裁保全协助的文件,标志着两地在“一国两制”方针下实现了更加紧密的司法协助。 一、《仲裁保全安排》的商签背景 第一,“一国两制”方针和香港基本法为两地开展司法协助安排商签提供了基本依据。香港基本法第九十五条规定,香港特区可与全国其他地区的司法机关通过协商依法进行司法方面的联系和相互提供协助,这为最高人民法院与香港特区政府律政司商签有关司法协助安排提供了法律依据。香港回归以来,最高人民法院已与香港有关方面签署了六项民商事司法协助安排,涵盖相互委托送达司法文书、相互委托提取证据、相互执行仲裁裁决、相互认可和执行民商事案件判决等内容,基本实现了民商事司法协助安排的全面覆盖,为降低诉讼成本、减少当事人诉累、提高审判质效切实发挥了重要作用。《仲裁保全安排》系两地在民商事领域的第七项司法协助安排,也是在司法领域落实“一国两制”方针的重要举措。 第二,两地社会经济发展对仲裁程序相互协助保全提出了现实需求。当前,内地与港澳特区正携手推进粤港澳大湾区建设,粤港澳大湾区“一国两制三法域”的独特性决定了大湾区建设过程中互涉法律纠纷不可避免、区际法律冲突客观存在,区际司法协助亟需加强,包括加强仲裁裁决的相互认可和执行以及仲裁保全相互协助。签署于1999年的《关于内地与香港特别行政区相互执行仲裁裁决的安排》(以下简称《仲裁裁决执行安排》)解决了两地仲裁裁决相互认可和执行问题,且运行情况良好,为促进仲裁裁决异地流通、支持香港建设亚太区国际法律及争议解决服务中心发挥了重要作用,但其系针对两地终局性仲裁裁决相互执行的制度性安排,不包括仲裁过程中的保全协助。经研究认为,开展仲裁保全协助,有利于通过预防性救济措施的完善来保障终局性仲裁裁决的顺利执行,有利于更加充分地发挥仲裁在多元化纠纷解决机制中的重要作用,也有利于为香港建设亚太区国际法律及争议解决服务中心提供更大支持。 第三,“一国”原则和两地司法法律界的合作为两地实现更紧密协助创造了有利条件。根据香港特区《仲裁条例》《高等法院条例》,香港可以对包括内地在内的域外仲裁提供保全协助;而内地目前没有关于仲裁保全协助的相关法律规定。经研究,在不违反现有法律规定的前提下,为更大力度支持香港建设亚太区国际法律及争议解决服务中心,最高人民法院决定启动《仲裁保全安排》的磋商,在“一国”之内,向香港提供比其他国家和地区更加紧密的协助。 二、《仲裁保全安排》的主要内容 (一)关于保全的类型 保全为大陆法系概念,临时措施为英美法系概念,实质都是为保障终局性仲裁裁决执行、维护当事人合法权益的预防性救济措施。安排统一表述为“保全”,并在第一条中根据两地法律对可申请保全的类型分别作出了规定。 1.关于可向内地人民法院申请的保全。《中华人民共和国仲裁法》规定了财产保全、证据保全,《中华人民共和国民事诉讼法》2012年修订时纳入了行为保全。本安排旨在给予香港仲裁程序当事人与内地仲裁程序当事人相同权利,故将财产保全、证据保全、行为保全全部纳入。 2.关于可向香港特区法院申请的保全。保全在香港称为“临时措施”,即由香港特区法院就在香港或者香港以外开展或者即将开展的仲裁程序作出临时措施,以便利仲裁程序进行、防止发生不可逆转的损害等。主要包括:要求当事人维持现状或恢复原状;采取行动防止目前或即将对仲裁程序发生的危害或损害,或不采取可能造成这种危害或损害的行动;提供保全资产;保全对解决争议具有相关性和重要性的证据;颁发强制令以禁制当事人移走或以其他方式处理资产、防止损坏或侵入行为;颁布命令指定财产接管人。例如,2017年,在中国国际经济贸易仲裁委员会仲裁一起股权纠纷案件的过程中,当事人向香港特区法院申请委任临时接管人并颁布禁制令以禁止被申请人转让股权,香港特区法院作出HCMP962/2017号命令予以批准。 (二)关于“香港仲裁程序”的界定 第二条第一款对安排所称的“香港仲裁程序”作出界定,即必须同时符合两个条件: 1.仲裁地在香港。此系确定“香港仲裁程序”的首要条件,也是香港特区采纳的确认仲裁程序籍属的标准,也是《仲裁裁决执行安排》确认的标准。仲裁地在香港包括两种类型:一是当事人在仲裁条款中约定地点为香港;二是当事人没有约定时,仲裁庭根据其仲裁规则或者一定标准确定仲裁地为香港并记载于仲裁裁决中。 2.仲裁程序由有关机构或者常设办事处管理。安排第二条第一款以列举方式对有关机构或者常设办事处的条件作出规定,具体名单由香港特区政府确定并经最高人民法院确认。主要考虑是:相对于仲裁裁决执行方面的协助,仲裁保全协助属于中间措施的协助,为防止申请人滥用,给被申请人带来损失,宜持更加审慎的态度。按照第二条第二款规定,香港特区政府律政司经过发布标准、接受申请并审查后,确定了符合本款规定的有关仲裁机构或者常设办事处名单,并已由最高人民法院和香港特区政府律政司共同确认。目前包括香港国际仲裁中心、中国国际经济贸易仲裁委员会香港仲裁中心、国际商会国际仲裁院亚洲事务办公室、香港海事仲裁协会、华南(香港)国际仲裁院、一邦国际网上仲调中心。 此外,双方还达成共识,“香港仲裁程序”仅包括平等主体间的商事仲裁,不包括投资者与东道主国之间的投资仲裁。 (三)关于内地仲裁程序的界定 安排第六条将可向香港特区法院申请仲裁保全的内地仲裁程序界定为内地仲裁机构管理的仲裁程序,而不论仲裁地是否在内地。主要考虑是:根据香港特区《仲裁条例》《高等法院条例》,就香港以外已经开始或者尚未开始的仲裁程序,香港特区法院均可依申请采取保全措施,而不问仲裁地在哪个法域。由内地仲裁机构管理的、仲裁地在境外的仲裁程序,当事人也可以向香港特区法院申请保全。安排不应缩减内地仲裁机构的此项权能,故界定内地仲裁程序时,未对仲裁地作出限制。 (四)关于受理保全申请的管辖法院 1.内地受理保全申请的法院。安排第三条第一款规定,内地的管辖法院为被申请人住所地、财产所在地或者证据所在地的内地中级人民法院。另外,采取仲裁保全的目的是保障终局性仲裁裁决的执行,故受理仲裁保全申请的法院应当与受理仲裁裁决执行申请案件的法院一致,以更好地发挥保全的作用。参考《仲裁裁决执行安排》《内地与香港特别行政区法院相互认可和执行民商事案件判决的安排》(以下简称《内地与香港民商事判决互认安排》)等,本安排第三条还规定“被申请人住所地、财产所在地或者证据所在地在不同人民法院辖区的,应当选择向其中一个人民法院提出申请,不得分别向两个或者两个以上人民法院提出申请”。主要考虑是避免因向多个人民法院申请而产生超标的保全等情况。实践中,受理保全申请的法院应当依法审查当事人申请,特别是对当事人提出的关于本辖区以外财产或者证据的保全申请应当依法审查、及时采取保全措施,必要时可请财产或者证据所在地的法院提供协助。 2.香港受理保全申请的法院。依据香港特区《仲裁条例》《高等法院条例》,安排第六条规定香港的管辖法院为香港特区高等法院,此与受理仲裁裁决执行申请的管辖法院一致。 (五)关于可申请保全的时间和程序 安排第三条第二款、第三款分别规定了在仲裁程序进行中和受理仲裁申请前向内地人民法院申请保全的程序。 1.仲裁中申请保全的程序。安排第三条第二款规定了仲裁机构或者常设办事处的转递程序,相关程序参照了《中华人民共和国民事诉讼法》第二百七十二条的规定,即当事人申请仲裁保全的,应当通过仲裁机构或者办事处将申请材料提交人民法院。需要说明的是,考虑到香港有关仲裁机构或者常设办事处位于香港,如实践中都要求申请书以及转递函等由香港有关仲裁机构或者常设办事处向内地人民法院提交,将导致转递周期长,不符合保全的紧急性特点,无法充分发挥保全的作用。应当允许香港仲裁程序的当事人,将保全申请书连同仲裁机构或者办事处的转递函自行提交给内地人民法院;内地人民法院可以根据香港特区政府律政司提供的联系方式向相关仲裁机构或者办事处核实情况。 2.仲裁前申请保全的程序。安排第三条第三款参照《中华人民共和国民事诉讼法》第一百零一条规定了仲裁前申请保全的程序。此外,安排还增加了关于证明函件的规定,即依据安排于有关机构或者常设办事处受理仲裁申请前申请保全的,在香港有关机构或者常设办事处受理仲裁申请后,应当由该机构或者常设办事处向内地人民法院出具相关证明函件。与上述“仲裁中申请保全的程序”一致,实践中,允许当事人自行将证明函提交给内地人民法院。本款进一步明确,三十日期限的计算以内地人民法院收到证明函件为准。这一期限包括当事人递交仲裁申请、有关机构或者常设办事处受理仲裁申请、该机构或者常设办事处出具证明函件并转递等几个环节,要求每个环节尽快进行。 依据本安排第六条规定,内地仲裁机构管理的仲裁程序的当事人,向香港特区法院申请的仲裁保全协助,既包括仲裁程序进行中的保全,也包括受理仲裁申请前的保全。 (六)关于应当提交的申请材料及相关内容 1.向内地人民法院申请保全应当提交的材料及申请书内容。安排第四条第一款规定了香港仲裁程序的当事人向内地人民法院申请保全时提交的材料:(1)保全申请书;(2)仲裁协议,以方便内地人民法院判断当事人之间的基础法律关系,此为形式审查,并不判断仲裁协议的效力;(3)身份证明材料;(4)仲裁申请文件和有关证明函件;(5)内地人民法院根据具体案情认为还需要提供的其他材料。第四条第二款循《内地与香港民商事判决互认安排》放宽了对“公证、认证”的要求,只有在内地以外形成的身份证明材料才需要进行公证、认证,且具体手续依照内地法律规定办理。第五条规定了保全申请书应当载明的内容,包括:(1)当事人的基本情况。(2)请求事项,包括申请保全财产的数额、申请行为保全的内容和期限等。请求事项应当明确具体。(3)请求所依据的事实、理由和相关证据,包括关于情况紧急,如不立即保全将会使申请人合法权益受到难以弥补的损害或者将使仲裁裁决难以执行的说明等,以方便审查是否确有保全必要。(4)申请保全的财产、证据的明确信息或者具体线索。(5)用于提供担保的内地财产信息或者资信证明。(6)是否已在其他法院、有关机构或者常设办事处提出本安排所规定的申请和申请情况。(7)其他需要载明的事项。 2.向香港特区法院申请临时措施应当提交的材料及相关内容。安排第七条根据香港特区法律列明了当事人向香港特区法院申请保全应当提交的材料以及应当载明的内容。与内地不同,按照香港特区相关法律规定,本条应当载明的内容写于不同材料中,并非只体现在申请书中(香港特区政府律政司向最高人民法院提供了向香港特区法院申请临时措施的参考文书样式,附后)。 (七)关于保全申请的审查以及救济 安排第八条规定,法院审查保全申请,要求申请人提供何种担保或者作出承诺、保证,作出是否保全的裁定或者命令等,均依据被请求方法律进行。(1)要求尽快审查。因保全具有紧迫性,如审查拖延将可能使保全失去意义。内地人民法院应当按照内地法律规定的期限进行审查并作出是否保全的裁定。例如,按照《中华人民共和国民事诉讼法》的规定,对仲裁前保全申请应当于四十八小时内作出裁定。香港特区法律对审查期限没有明确规定,本安排强调应当尽快审查并作出有关命令或者指示。(2)向内地人民法院申请保全的,申请人应当根据内地法律以及司法解释规定提供担保;向香港特区法院申请保全的,申请人应当根据香港特区法律作出承诺及保证,包括对损害赔偿作出承诺,就被申请人的讼费及其他合理支出提供保证,申请仲裁前保全时承诺立刻申请仲裁等。 安排第九条规定当事人对裁定或者命令不服时,按被请求方有关法律规定处理,在内地,可以申请复议;在香港特区,可以申请解除或者更改。 (八)本安排的时间效力 除本安排生效后开启的仲裁程序外,安排也适用于已经启动、尚未完结的仲裁程序。如仲裁程序于2019年10月1日之前开始,但尚未完结的,当事人可依据安排向内地人民法院或者香港特区法院申请仲裁保全。 (九)关于本安排与现有法律及司法解释的关系 1.本安排与《仲裁裁决执行安排》的关系。一是两者规范调整的对象不同,本安排针对仲裁裁决尚未作出时的协助事宜;《仲裁裁决执行安排》针对两地终局性仲裁裁决的相互认可和执行事宜。二是两者协助方式不同,依据本安排,当事人向被请求方法院申请保全,由被请求方法院作出保全裁定或者命令;依据《仲裁裁决执行安排》,被请求方法院直接认可和执行对方法院的仲裁裁决。 2.与两地现有法律的关系。本安排不减损两地相关权利人根据对方法律已经享有的权利。内地仲裁机构、仲裁庭、当事人在本安排生效施行前,依据香港特区《仲裁条例》《高等法院条例》已享有的权利,不因本安排而受减损。 向香港特别行政区法院申请仲裁保全的参考文书样式 关于原讼传票的说明 第一,起草原讼传票时,请参阅《高等法院规则》第7号命令,并遵从有关规定。此文书样式以香港特区司法机构参照香港特区《高等法院规则》下的法例订明表格10有关原讼传票的样式为基础,https://www.judiciary.hk/doc/zh_cn/court_services_facilities/hc/cap4A_form10_chi.doc。 第二,当事人可根据香港特区《仲裁条例》第45条向香港特区高等法院原讼法庭就仲裁程序申请临时措施。香港特区《高等法院规则》第73号命令第1条规定,根据《仲裁条例》向法庭提出的申请,须采用表格10格式的原诉传票(Originating Summons)提出。根据香港特区《高等法院规则》第7号命令第2(1)条,单方面原诉传票须采用表格11的格式。由香港司法机构参照香港特区《高等法院规则》订明表格11所编制的文书样式载于香港司法机构的网站,参见https://www.judiciary.hk/doc/zh_cn/court_services_facilities/hc/cap4A_form11_chi.doc。 第三,根据香港特区《仲裁条例》提交的临时措施申请,可被列入建筑及仲裁案件审讯表,各方须遵从香港特区《实务指示6.1》的有关规定(包括因被申请人对提出抗辩,而须在法庭聆讯的情形)。参见https://legalref.judiciary.hk/lrs/common/pd/pdcontent.jsp?pdn=PD11.2.htm&lang=CHhttps://legalref.judiciary.hk/lrs/common/pd/pdcontent.jsp?pdn=PD6.1.htm&lang=CH。 第四,申请人向被申请人送达原诉传票时须附送达认收书,参见https://www.judiciary.hk/doc/zh_cn/court_services_facilities/hc/cap4A_form14_chi.doc 关于誓章的说明 第一,此文书样式参照香港特区司法机构网站的誓章格式https://www.judiciary.hk/doc/zh_cn/court_services_facilities/hc/hcr_affidavit.pdf。 第二,起草誓章时,请参阅香港特区《高等法院规则》第41号命令的有关规定。 第三,根据香港特区《高等法院规则》第73号命令第4条,依据香港特区《仲裁条例》第45(2)条提出的临时措施申请适用香港特区《高等法院规则》第29号命令关于非正审济助申请的规则。 香港特区司法机构《实务指示11.1》是针对在法院进行的非正审济助等https://legalref.judiciary.hk/lrs/common/pd/pdcontent.jsp?pdn=PD11.1.htm&lang=CH。 第四,依照香港特区司法机构《实务指示11.1》第32段,单方面申请中期济助时,用以支持申请的誓章应包括以下内容:引致向被告人提出申索的事实因由;引致申索中期济助的事实因由;就要求法庭作出的命令的每一部分述明以单方面方式向法庭提出申请所依据的事实(包括预先向被告人发出通知的详情或没有向被告人发出该等通知的原因);被告人就中期及实质济助的申索回应申请人时,力称或相当可能会力称的说法;申请人已知可能会导致法庭不批准所寻求的济助或不在单方面申请的情况下批准该济助的事实;申请人确实寻求的济助。 关于法庭命令草拟本的说明 第一,法庭命令草拟本须按个别案件和申请的具体情况、要求法庭颁发的命令等因素而定。此文书样式以目的包括保存资产的资产冻结令为例,并以香港特区司法机构《实务指示11.2》内题为“强制令——禁止处置在香港的资产”的标准命令格式为基础,参见https://legalref.judiciary.hk/lrs/common/pd/pdcontent.jsp?pdn=PD11.2.htm&lang=CH。 第二,申请人向法庭申请资产冻结令,应符合《实务指示11.2》有关规定。
2019年9月26日
关于内地与香港特别行政区法院就仲裁程序相互协助保全的安排
(2019年3月25日最高人民法院审判委员会第1763次会议通过,自2019年10月1日起生效)
法释〔2019〕14号
(一)在香港特别行政区设立或者总部设于香港特别行政区,并以香港特别行政区为主要管理地的仲裁机构;
(二)中华人民共和国加入的政府间国际组织在香港特别行政区设立的争议解决机构或者常设办事处;
(三)其他仲裁机构在香港特别行政区设立的争议解决机构或者常设办事处,且该争议解决机构或者常设办事处满足香港特别行政区政府订立的有关仲裁案件宗数以及标的金额等标准。
当事人在有关机构或者常设办事处受理仲裁申请后提出保全申请的,应当由该机构或者常设办事处转递其申请。
在有关机构或者常设办事处受理仲裁申请前提出保全申请,内地人民法院采取保全措施后三十日内未收到有关机构或者常设办事处提交的已受理仲裁案件的证明函件的,内地人民法院应当解除保全。
(一)保全申请书;
(二)仲裁协议;
(三)身份证明材料:申请人为自然人的,应当提交身份证件复印件;申请人为法人或者非法人组织的,应当提交注册登记证书的复印件以及法定代表人或者负责人的身份证件复印件;
(四)在有关机构或者常设办事处受理仲裁案件后申请保全的,应当提交包含主要仲裁请求和所根据的事实与理由的仲裁申请文件以及相关证据材料、该机构或者常设办事处出具的已受理有关仲裁案件的证明函件;
(五)内地人民法院要求的其他材料。
身份证明材料系在内地以外形成的,应当依据内地相关法律规定办理证明手续。
向内地人民法院提交的文件没有中文文本的,应当提交准确的中文译本。
(一)当事人的基本情况:当事人为自然人的,包括姓名、住所、身份证件信息、通讯方式等;当事人为法人或者非法人组织的,包括法人或者非法人组织的名称、住所以及法定代表人或者主要负责人的姓名、职务、住所、身份证件信息、通讯方式等;
(二)请求事项,包括申请保全财产的数额、申请行为保全的内容和期限等;
(三)请求所依据的事实、理由和相关证据,包括关于情况紧急,如不立即保全将会使申请人合法权益受到难以弥补的损害或者将使仲裁裁决难以执行的说明等;
(四)申请保全的财产、证据的明确信息或者具体线索;
(五)用于提供担保的内地财产信息或者资信证明;
(六)是否已在其他法院、有关机构或者常设办事处提出本安排所规定的申请和申请情况;
(七)其他需要载明的事项。
(一)当事人的基本情况:当事人为自然人的,包括姓名、地址;当事人为法人或者非法人组织的,包括法人或者非法人组织的名称、地址以及法定代表人或者主要负责人的姓名、职务、通讯方式等;
(二)申请的事项和理由;
(三)申请标的所在地以及情况;
(四)被申请人就申请作出或者可能作出的回应以及说法;
(五)可能会导致法庭不批准所寻求的保全,或者不在单方面申请的情况下批准该保全的事实;
(六)申请人向香港特别行政区法院作出的承诺;
(七)其他需要载明的事项。
姜启波 周加海 司艳丽 刘 琨
安排共十一条,对两地相互协助保全的途径、可申请保全的范围、申请保全的程序以及保全申请审查处理等问题作出了明确规定。
需要说明的是,本安排并不针对仲裁裁决作出后、向对方法院申请执行前的保全事宜。将来有望通过完善《仲裁裁决执行安排》对此类保全予以规定,司法实践中亦可根据案情采取此类保全。














